教学新闻
教学改革年系列活动:吉林交通职业技术学院2025年下半年微课比赛圆满落幕
信息来源: 暂无 发布日期: 2026-01-15 浏览次数:
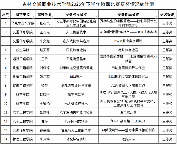
为深入贯彻全国教育大会精神,积极响应国家课程教育教学改革与信息技术融合创新号召,切实提升教师信息化教学能力,促进人工智能技术在课堂教学中的深度应用,我校2025年下半年微课比赛历经学院初评、专家评审等环节严谨遴选,于近日圆满落幕。本次比赛由教务处主办、各教学单位协办,全校在职教师踊跃参与,共收到参赛作品36件,最终评选出一等奖5项、二等奖9项、三等奖14项。



本次微课比赛有效推动了教师教学理念的更新与信息化教学能力的提升,参赛教师在教学设计中积极探索人工智能与教学场景的深度融合,形成了一批可复制、可推广的优质教学资源,为学校课程改革注入了新活力。下一步,教务处将持续鼓励更多教师借鉴创新教学方法,深化教育教学改革,助力学校人才培养质量再上新台阶。
撰稿:王茉莉 初审:纪宣竹 复审:付俊博 终审:陈立春
